Skip to content
NetBox Documentation
Architecture
Initializing search
underlay-fabric-inventory/netbox
NetBox Documentation
underlay-fabric-inventory/netbox
Introduction
Features
Features
API & Integration
Plugins
Plugins
Asset Index
Asset Index
Overview
Models And API's
Architecture
Architecture
Table of contents
Flowchart
FAQs
Table of contents
Flowchart
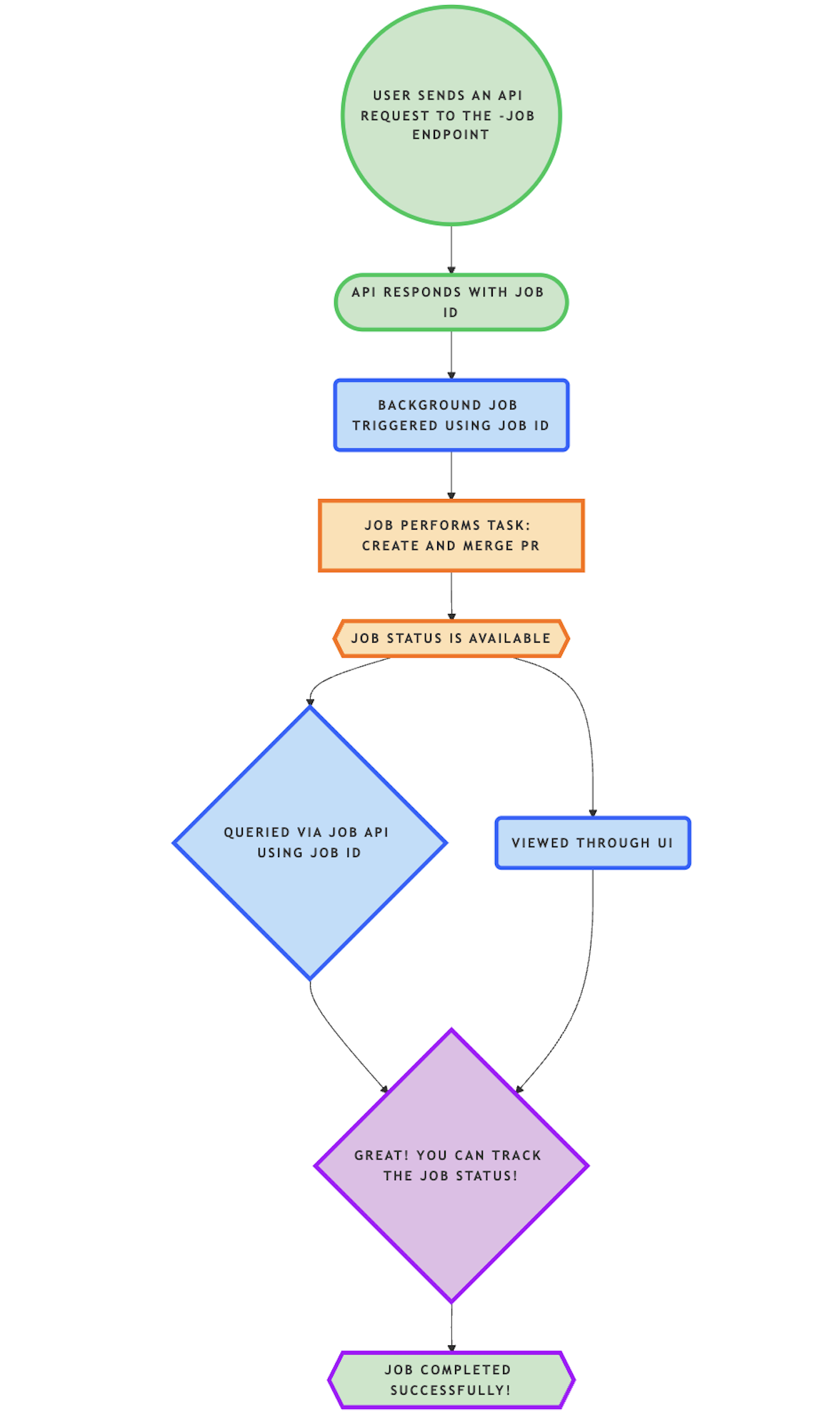
Architecture
Netbox and asset-index interaction archtecture details are availabe
here
Flowchart